[기계가공기능장 응용예제] UG NX 3D형상 모델링 및 드래프팅 도면 CAM 캠 툴패스 NC 프로그래밍 실무 (센터드릴 드릴 평엔드밀 페이스밀 볼엔드밀 탭드릴 챔퍼밀 작업공정)
[기계가공기능장 응용예제] UG NX 3D형상 모델링 및 드래프팅 도면 CAM 캠 툴패스 NC 프로그래밍 실무 (센터드릴 드릴 평엔드밀 페이스밀 볼엔드밀 탭드릴 챔퍼밀 작업공정)
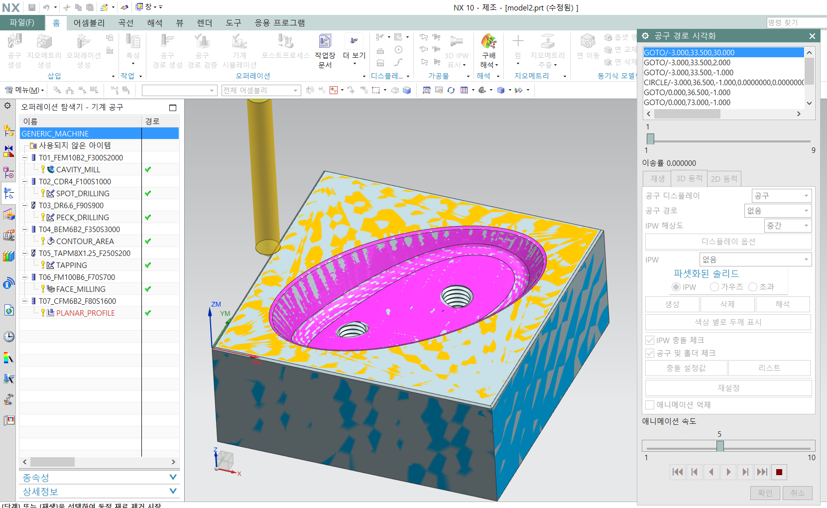
1, 기계가공기능장 응용예제 작업순서
(1) 머시닝센터 3차원 형상 기계가공을 위한, UG NX 모델링 작업
(2) UG NX 드래프팅 도면 작업 (모델링 치수 및 형상 검증 작업)
(3) UG NX 제조 캠 툴패스 작업 (형상에 적절한 공구와 절삭조건 등의 설정 작업)
(4) UG NX 모의 가공경로 및 기계가공 시뮬레이션 작업
(5) NC 생성 및 수정/편집 작업
2, 작업공정
(1) 센터드릴 - 탭구멍 기초펀칭 가공
(2) 드릴 - 탭구멍 기초관통 가공
(3) 평엔드밀 - 포켓 황삭 가공
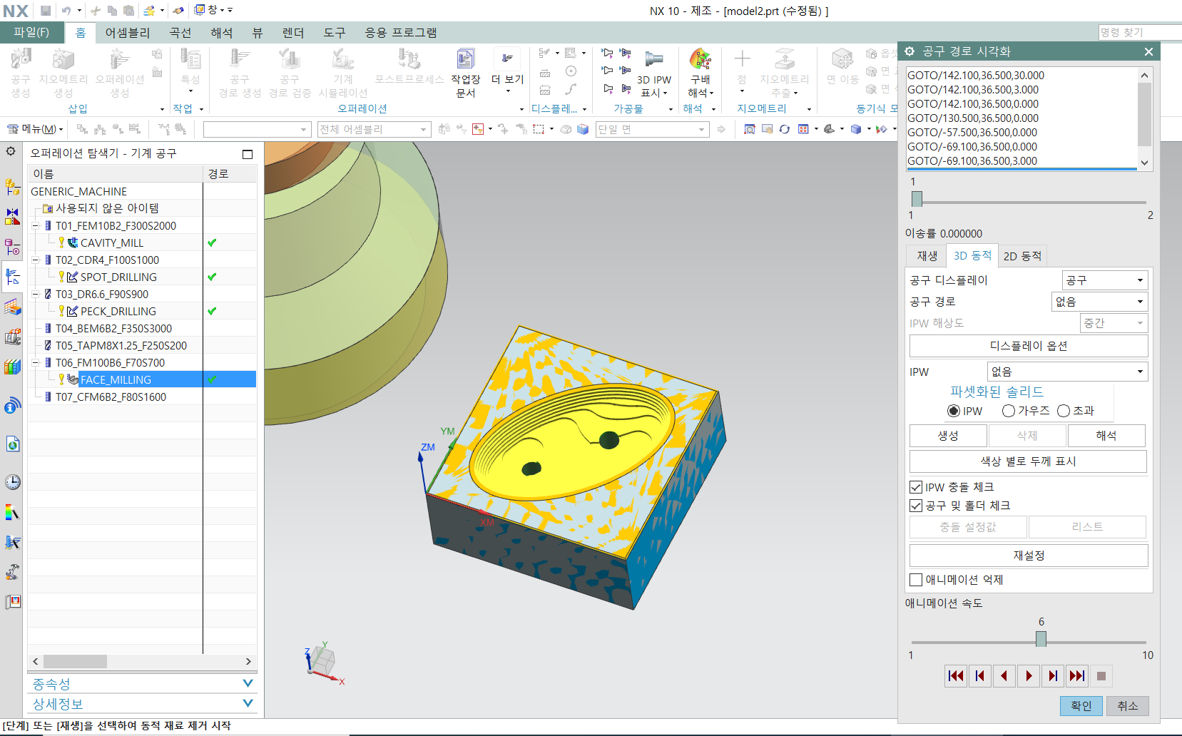
(4) 페이스밀 - 표면 정삭 가공
(5) 볼엔드밀 - 포켓 정삭 가공
(6) 탭드릴 - 탭(암나사) 가공
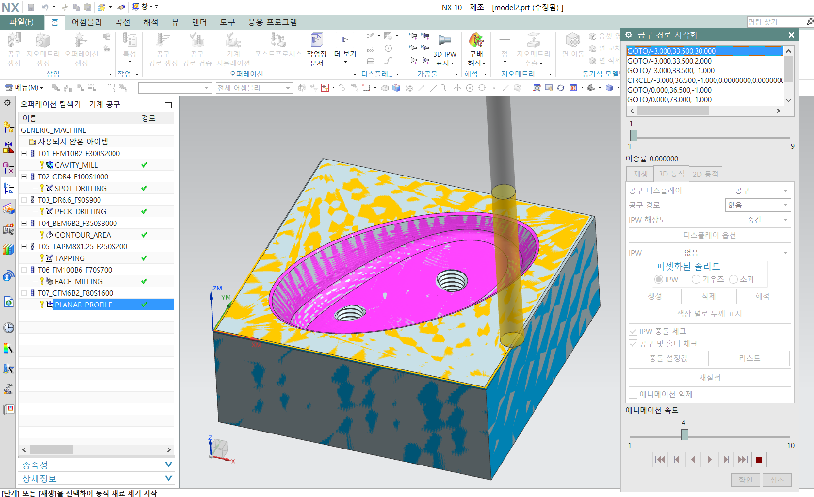
(7) 챔퍼밀 – 모따기 가공
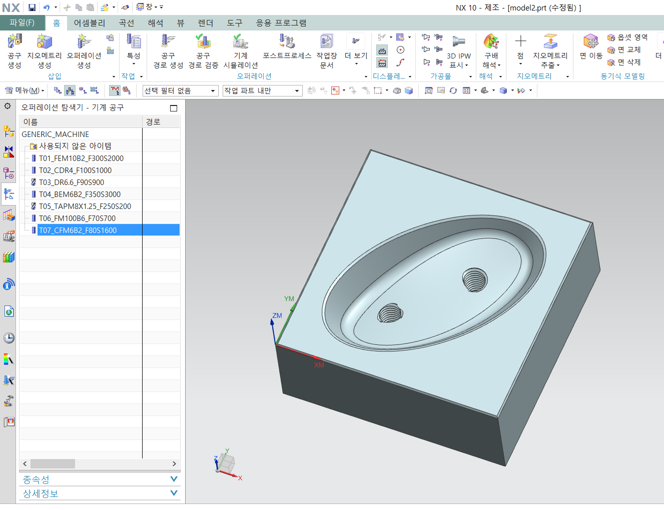
3, 공구목록 및 절삭조건
(1) 평엔드밀(황삭용) T01_FEM10B2_F300 S2000
(2) 센터드릴 T02_CDR4_F100 S1000
(3) 드릴 T03_DR6.6_F90 S900
(4) 볼엔드밀(정삭용) T04_BEM6B2_F350 S3000
(5) 탭드릴 T05_TAPM8x1.25_F250 S200
(6) 페이스밀 T06_FM100B6_F70 S700
(7) 챔퍼밀 T07_CFM6B2_F80 S1600
4, 특이사항
-. 소재 크기 : 73 X 73 X 30t (표면가공여유 1t 포함)
-. 센터드릴 G81, 드릴 G83, 탭드릴 G84 각각의 드릴링 고정사이클을 사용합니다.
-. 포켓 가공시, 정삭 여유는 0.3mm를 적용합니다.
-. 탭드릴 주축회전수는 S200 기준이며, 이송속도는 피치값 1.25를 곱하여, F250으로 설정합니다.
-. 포켓 황삭과 정삭공구 진입시, 드릴 구멍의 중심으로 공구를 진입시켜 가공저항을 최소화한 툴패스를 생성합니다.
-. 부품 윤곽 및 포켓 모서리영역, 모따기 C0.5 로 가공합니다.
-. NC 생성 후, 모의 가공경로 및 기계가공 시뮬레이션으로 가공형상을 검증하고 작업을 완료합니다.




























